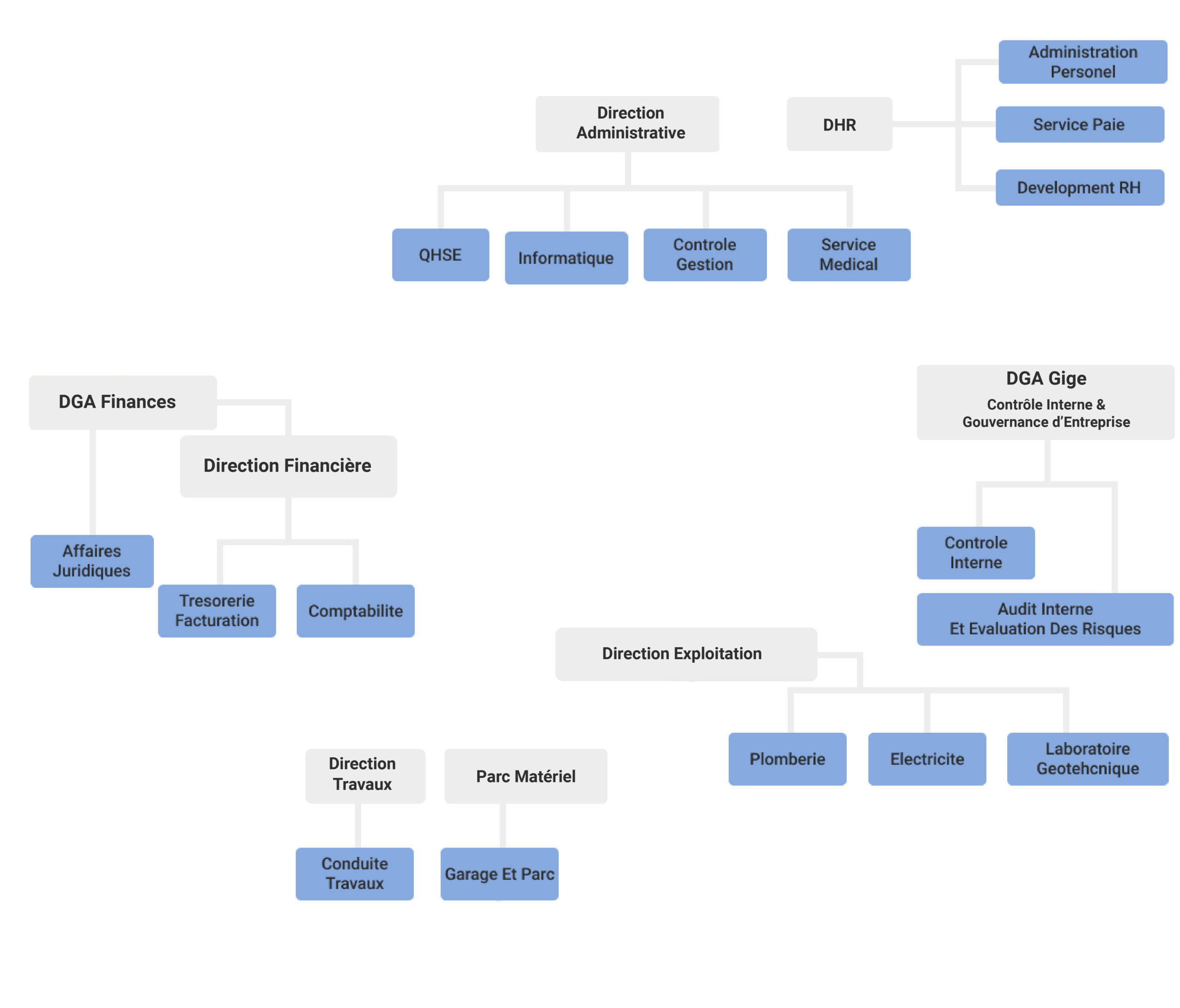
Organigramme
Le CDE, leader incontesté, depuis1967.
Gestion générale
Directions
Services
Ateliers
Gestion générale

Directions

Services

Ateliers

Direction Generale
Directions
Services
Ateliers
Direction Generale

Directions

Services

Ateliers
